今天為大家介紹的是——納濾膜在水處理與回用中的應用現狀,下面是具體內容。
一,引言
近年來隨著經濟的高速增長、工業化和城市化的不斷推進,由此而來的水環境污染及其防治問題引起了普遍的關注.一方面,天然水體水質不斷惡化,傳統處理工藝無法滿足日益嚴格的水質標準的要求,為保證水質達標需要采取更為有效的水處理技術去除水中污染物;另一方面,為解決水資源緊缺的問題,擴大污水再生回用的處理量和再生水的使用量成為減輕城市水環境壓力的有效途徑之一.相比于其他處理技術,膜技術由于其良好而穩定的分離效果,近年來在水處理和回用方面取得了廣泛的應用.納濾作為一種介于超濾和反滲透之間的膜過濾技術,可以高效截留水中的多價鹽和有機污染物,同時結合其對單價鹽截留率相對較低的特點,納濾對單價、多價離子混合體系具有很好的選擇分離特性,近年來在飲用水軟化、污水深度處理與回用、工業過程濃縮分離等方面得到了較為廣泛的應用.
本文從納濾膜的由來和發展、納濾膜的材質和性能特點、納濾膜在水處理與回用中的應用、納濾在應用中存在的問題等4個方面,總結了目前市場上的納濾品種、性能以及納濾膜在水處理與回用中應用情況,并針對納濾膜在應用中存在的問題提出了可行的方法和建議,比較后對納濾膜未來的發展方向提出了展望.
二,納濾膜的由來和發展
納濾膜(nanofiltration,NF)起源于20世紀70年代,伴隨著低壓反滲透膜(reverse osmosis,RO)的誕生而發展的一種新型膜技術.一方面,傳統RO的高操作壓力造成了巨大的能耗;另一方面,RO的產水水質超過了當時人們對水的實際需求.因而需要一種相對反滲透而言,具有較低的溶質截留率和更大滲透通量的膜分離技術.納濾膜比較早被稱為“疏松的反滲透膜”或“致密的超濾膜”,后來因普遍推測其可能具有1 nm左右的孔道而改稱之為“納濾膜”,但實際上納濾膜名字的由來更主要是因為其截留的顆粒物的粒徑是納米級別(~1 nm,對應的分子量范圍約為150~200 Da),而并不是膜結構(如:膜孔徑大小)本身是納米級的.納濾膜具有兩個典型的特征:一是截留分子量介于反滲透膜和超濾膜之間,納濾膜的截留分子量通常在150~2000 Da范圍內,而反滲透膜的鹽截留率通常在90%以上、截留分子量在50 Da以下,超濾膜對鹽的截留率一般在5%以下;二是納濾膜表面分離層通常帶有電荷,其表面電荷引起的電荷相互作用改變了納濾膜的傳質過程和納濾膜對不同價態離子的截留能力,多數納濾膜膜面帶有負電荷,水溶液中帶正電的離子會被膜面電荷吸引、帶負電的離子則會被受到排斥而遠離膜面,這種電荷效應被稱為道南效應(Donnan effect),納濾對水中溶解鹽的截留率往往同時受到鹽離子體積大小和價態的影響,例如,對于Na2SO4、CaCl2和NaCl 3種常見鹽截留率測試的標準物質的截留率順序為:Na2SO4>CaCl2>NaCl.因此人們通常認為納濾膜是一種具有納米級微孔結構的荷電分離膜.
納濾膜比較早應用于飲用水處理行業,由于其比較初被專門研發用于水質軟化,因此納濾膜有時也被叫做軟化膜.世界上個納濾水廠就是專門針對水質軟化的需求而設立的,其處理對象主要是地下水,地下水由于其中含有較高的有機物和鹽度,需要經過軟化處理后才能用于飲用水供給.對水中硬度的去除目前仍然是納濾應用的主要方向之一,隨著水質標準的日益嚴格,將納濾用于水中溶解性有機物(dissolved organic matter,DOM)的去除也逐漸受到人們的關注.在水處理過程中,對天然有機物(natural organic matter,NOM)的去除通常是必須考慮的因素之一,盡管納濾對水中有機物的截留率較反滲透低,但仍然可以滿足生產過程中對NOM和色度物質的去除要求.通過對納濾技術的認識和理解的不斷深入,人們對納濾在水處理中的應用范圍有了更廣泛的認識,從比較初僅僅以水質軟化為目的的簡單應用,到把納濾作為一種可以一步同時去除水中多種不同組分的高效凈化技術.納濾的這種可以一步去除硬度和多種其他微污染組分的特點引起了研究人員和飲用水公司的強烈興趣,之后納濾技術又被逐步被應用于水中病毒、農藥和其他微污染物以及砷的去除,而相關研究則主要集中于在納濾過程中不同組分物質的傳質機理的研究,包括對傳質過程的描述、傳質模型的建立以及技術經濟性的評估.盡管納濾對硝酸鹽的截留率并不高,但也有人嘗試將納濾技術用于水中硝酸鹽的去除.此外,納濾還被作為海水淡化工藝中反滲透的預處理工藝,由于納濾在多價鹽截留方面的優勢,大大減輕了反滲透膜在實際運行過程中的結垢污染問題.一系列的中試試驗和工程應用的結果表明,納濾是一種可靠穩定的膜過濾技術,可同步截留水中的多價鹽、有機物、病毒等多種有機和無機組分,達到水質凈化的目的.
三,納濾膜的材質和性能特點
經過了20世紀70年代到90年代的發展,納濾膜技術在穩定性、選擇性和通量方面取得了不斷的進步,在水質凈化、飲料乳制品分離濃縮、化工生產等行業得到了廣泛的應用.目前納濾可以實現對分子量范圍在150~2000 Da的有機物以及單價/多價鹽的混合溶液的濃縮、分離和純化,其運行的操作壓力一般在0.2~4.0 MPa之間.由于具有荷電效應,納濾膜對水溶液中單價和多價離子具有選擇透過性,二價和多價離子的截留率很高,一價離子的截留率較低.考察納濾膜的主要性能指標有:溶劑滲透系數/滲透通量、溶質截留率和產水量/水回收率,與其他壓力驅動膜過濾過程相似,通量或者是滲透系數的大小是決定膜性能的關鍵指標.除少數用于特殊溶劑過濾之外,多數納濾膜采用親水性材料制備.納濾膜的截留率主要由分子尺寸、親疏水性和電荷大小決定,此外,分子形狀和偶極矩等因素可能也起到了重要的作用.溶液pH值的變化同時影響著膜面電荷和溶液電荷,納濾膜對溶質的截留率可能因此而高于或低于預期值.對于納濾膜系統來說,通常的水回收率在40%~90%之間,具體與處理對象和設計參數有關.
目前市售的商用納濾膜產品通常由聚合物支撐層組成的復合材料設計制作而成,按照膜結構類型主要有螺旋纏繞卷式結構(spiral wound,SW)、板框式結構(plate and frame)、中空纖維結構(hollow fiber)、毛細管結構(capillary)、管式結構(tubular),其中螺旋卷式膜結構的膜元件占據了納濾和反滲透膜全球市場份額的91%.由于設計上的特點,螺旋卷式膜結構的膜組件對顆粒物污染極為敏感,水中較高的顆粒物含量會導致膜系統產率的降低、縮短膜元件壽命,因此納濾膜系統進水水質通常需要滿足污染密度指數(silt density index,SDI) < 5的要求.常用的膜材料主要有聚偏氟乙烯(polyvinylidene fluoride,PVDF)、聚乙烯(polyethylene,PE)、醋酸纖維素(cellulose acetate,CA)、聚丙烯(polypropylene,PP)、磺化聚砜(sulfonated polysulfone,SPS)、磺化聚醚砜(sulfonated polyether sulfone,SPES)、聚酰胺(polyamide,PA)、聚乙烯醇(polyvinyl alcohol,PVA)和聚氯乙烯(polyvinyl chloride,PVC)等,其中聚酰胺材質通常被用于制備納濾膜結構中的薄膜層.在納濾膜品牌方面,目前應用較多的產品主要來自一些廠商,分別是陶氏化學(Dow-Filmtec)、通用公司(GE-Osmonics)、海德能公司(Hydranautics)、東麗(Toray)、科氏(Koch)和Trisep公司等.國內方面,納濾膜產業還處于剛起步階段,其中比較知名的有杭州水處理開發中心、廈門三達、時代沃頓等.
陶氏化學(Dow-Filmtec)的納濾膜主要分為NF270、NF90、NF200、NF 4種型號,其中NF90為全芳香高交聯度聚酰胺膜,而其余的為聚哌嗪類(polypiperazine amide)復合膜,它通過改變哌嗪的解離度以控制納濾膜對離子的截留性能,得到適于不同用途的納濾膜產品.NF270產水量高,主要用于水中總有機碳(TOC)和三鹵代烷(THM)前驅物的去除,對硬度去除率中等,對鹽分去除率中等偏低(Table 1);NF200對除草劑和TOC具有很高的脫除率,對硬度的去除率中等;NF90能夠高度脫除水中的鹽分(90%),除去除殺蟲劑、除草劑和有機物外,還可有效去除硝酸鹽、鐵等離子;NF主要用于工藝物料濃縮,截留分子量200 Da以上的有機物而允許單價鹽透過.
表 1 市面常見商用納濾膜基本性能參數


通用公司(GE-Osmonics)的納濾膜采用了專有的納濾3層復合膜設計,產品主要有D-系列專利納濾復合膜,截留分子量約為150~300 Da(中性有機物分子).D-系列納濾膜包括DK和DL兩個型號,前者具有較高的多價鹽脫除率(2000×10-6 MgSO4,>98%),后者具有較高的產水量,兩者均可用于染料、糖類氨基酸、肽的脫除或濃縮、氯化鈉滲濾和金屬回收等.GE公司在耐高溫和耐酸堿納濾膜方面也顯示出其優點,其Duratherm Exel耐高溫納濾膜在料液溫度80℃可連續運行,Desal KH的運行pH值范圍為0~14,較通常市售納濾膜的pH耐受范圍寬很多.
海德能(Hydranautics)的ESNA系列產品為芳香族聚酰胺納濾膜,可以有效脫除硬度、鐵、色度及三氯甲烷(trichloromethane,THM)等物質,而且在極低壓力下也可以獲得高水通量.新研制的ESNA1-LF-LD和ESNA1-LF2-LD將LD技術抗菌性隔網技術與電中性低污染納濾膜結合,全面提高了納濾膜的抗污染能力.
Trisep公司提供了多種不同截留分子量的納濾膜產品,主要包括TS80、TS40、XN45、UA60、SB90、SBNF.TS80是一款截留分子量在100~200 Da的聚酰胺類納濾膜,主要用于水質軟化;TS40是一款截留分子量在200~300 Da的聚哌嗪類納濾膜,主要用于食品、乳制品等其他工業應用;XN45膜截留分子量在500 Da,主要用于工業過程和低壓水純化;UA60截留分子量在1000~2000 Da,通常被認為是一種致密超濾膜或疏松納濾膜;SB90是一款高通量醋酸纖維素膜,主要用于經常會用到氯消毒的飲料行業;SBNF是一款標稱截留分子量在1000~2000 Da的醋酸纖維素納濾膜,可用于水體的有機物和色度的去除.
四,納濾膜在水處理與回用中的應用
據估計,到2019年納濾膜的全球市場份額將達到4.451億美元,同時在2015—2019年間將保持高達15.6%的年復合增長率(Compound annual growth rates,CAGRs).Rautenbach等根據納濾膜的傳質分離特性,納濾膜的應用可歸納為3個方面:①單價鹽截留率不高(通常在20%~80%之間,與具體的水化學條件和膜品種密切相關);②不同價態離子的分離和純化;③分子質量相對較高和相對較低的有機物的分離和濃縮.納濾目前的主要應用領域集中在飲用水處理和污水的深度處理與回用等方面,納濾可以處理的水源較多,包括地下水、地表水、污水以及作為脫鹽過程前處理工藝的水源等,其中將納濾作為脫鹽工藝的前處理手段被認為是該過程的一個突破性的進展.納濾可以很好地去除水中的濁度、微生物、硬度以及相當一部分的溶解鹽,與反滲透相比較,納濾的這些特點可以顯著降低脫鹽過程的操作壓力,提高整個工藝的能源利用率,降低設備的投資和運行費用.
4.1 飲用水處理
納濾膜技術近年來已經在飲用水軟化、凈化處理工藝升級改造中得到了廣泛應用,并在長期運行使用中保持了穩定可靠的處理效果.納濾膜不僅可以去除水中殘留的微量化學物質(如農藥、殺蟲劑等)和消毒副產物(三鹵甲烷、鹵乙酸等),截留水中藻類、細菌及病原微生物以保證生物安全性,去除重金屬等有害的多價離子,保留水中部分對人體有益的礦物質,還能夠在水源水質波動和應急性條件下保證比較終供水水質的穩定,滿足不同水源條件下的用水需求.納濾膜在低壓下具有較高通量,對單價、多價離子選擇性分離程度較高,運行過程中的實際能耗和成本比反滲透膜更低.對于水源條件復雜且用水要求有較高的經濟較發達的地區,納濾膜技術作為飲用水深度處理工藝可能是更為合適的選擇.
目前納濾膜在飲用水深度處理中已有較大規模的應用實例,且保持著快速強勁的增長勢頭.法國巴黎Mery-sur-Oise水廠在1999年建成了產水14×104 m3·d-1的納濾膜系統,是世界上個大型納濾膜系統,主要用于去除水中殘留的殺蟲劑和除草劑,并且可以向周邊80萬居民提供高品質的飲用水.法國東部Jarny水廠是個將高硫酸鹽高硬度的礦井水作為飲用水水源的納濾水廠,該廠采用NF70-345納濾膜對原水進行處理,產水的總硬度去除率達98.7%、電導去除率96.3%,該廠每日產水3000 m3完全滿足了周邊用戶的用水需求.經過9年時間的連續運行,盡管納濾膜發生了不可逆膜污染導致通量衰減程度達到35%~40%,但整體仍處于良好的運行狀態.20世紀末納濾膜應用在美國迎來了爆發式增長,1992—1996年美國的納濾裝置以500%的速度增長,在美國已有超過100×104 m3·d-1規模的納濾軟化水裝置在運轉.以美國佛羅里達州為例,由于當地的飲用水水源多為淺層地下水,普遍存在鹽度、硬度和某些金屬離子以及有機物含量大幅超標的問題.為滿足日益嚴格的用水水質要求,目前已有多座城市的水處理廠采用納濾和反滲透工藝逐步替代常規的石灰軟化和離子交換水處理工藝.同時,采用膜法軟化水質還具有無污泥產生、無需再生、操作簡便以及節省占地等優點,在投資建設和運行維護費用方面與常規方法相近.1996年建成的Hollywood水廠是當時佛州比較大的納濾水廠,產水量達6.8×104 m3·d-1(18 MGD),為Hollywood市超過14萬居民提供飲用水,建設投資超過1700萬美元.此外,Deerfield Beach市和Boca Raton市分別于2003和2004年建成投產了4.0×104 m3·d-1(10.5 MGD)和15.2×104 m3·d-1(40 MGD)的基于納濾的飲用水處理系統,主要用于去除原水中的硬度、色度和消毒副產物(三鹵甲烷、鹵乙酸等).位于Fort Lauderdale市的Peele-Dixie水處理廠和Jupiter鎮水處理廠分別采用了供水量達到4.5×104 m3·d-1(12 MGD)和5.5×104 m3·d-1(14.5 MGD)的納濾膜工藝,也取得了良好的處理效果.我國臺灣高雄在2007年投運一套產水量27×104 m3·d-1的納濾水廠,主要目的是去除水中的氨氮、消毒副產物等污染物質,是目前全球比較大的納濾凈水系統.
4.2 海水/苦咸水淡化
早在1988年Plummer就采用4英寸納濾膜NF-40開展了海水軟化的研究,SO42-去除率達98%,Ca2+去除率達70%左右.納濾膜軟化能有效降低海水的硬度、總溶解固體(total dissolved solids,TDS)和有機物的含量,大大降低了CaSO4結垢的可能性,在海水淡化領域具有極大的應用潛力.Hassan等率先將納濾膜用于海水反滲透(seawater reverse osmosis,SWRO)、多級閃蒸(multistage flash,MSF)及其組合工藝(SWRO-MSF)的預處理中,結果表明納濾膜的加入顯著降低了進水的硬度、微生物含量和濁度,也提高了SWRO和MSF工藝的水回收率.納濾膜預處理與反滲透相結合的海水淡化工藝(NF-SWRO),可大幅降低反滲透膜表面的結垢與污染風險,顯著提高反滲透系統的回收率,降低能耗和成本.由于納濾膜能夠大幅度地去除海水中易結垢的二價離子,NF-SWRO的RO濃水的結垢趨勢大大降低,因而RO濃水可以繼續濃縮數倍而無結垢風險.通過選擇適宜脫鹽率的納濾與反滲透組合,可進一步提高脫鹽效率.NF-SWRO工藝產生的濃鹽水可用于無機鹽工業生產,一方面,NF產水中主要鹽分為NaCl,因而RO濃水可用于氯堿行業中氯的生產;另一方面,NF濃水中主要鹽分為MgSO4,可用于鎂金屬行業.此外,納濾膜對物質的選擇透過特性使其在海水苦咸水資源利用方面前景廣闊.Santafé-Moros等通過對市售商業納濾膜的篩選發現,NF90和ESNA1-LF具有較好的污染物去除效果,可滿足苦咸水凈化處理、飲用水供給的需求.
4.3 污水深度處理與回用
1)城市污水
隨著城市水資源的日益匱乏和日益嚴格的污水排放標準,傳統的處理工藝已不能滿足城市污水的深度處理和回用的需求,在水回用的驅動力下,膜技術在城市污水回用中得到了廣泛應用,并取得了良好的效果.經過膜處理得到的再生水可用于農業灌溉、城市雜用、工業應用以及傳統的地表地下水源的補給,成為了城市供水的第二水源,以北京為例,由于污水排放標準的不斷提升,傳統工藝已無法滿足達標排放甚至污水回用的需求,而經過納濾深度處理后的污水可以滿足絕大多數污水回用水水質的需求.納濾膜較反滲透膜比較突出的優勢在于其較低的操作壓力帶來的低能耗,但對單價離子和總氮的截留的不足限制了納濾的應用范圍.在多數工業應用中再生水的要求都較為嚴格,例如,澳大利亞昆士蘭的Luggage Point再生水廠的水質要求達到TDS 100 mg·L-1、總氮1 mg·L-1以滿足煉油廠的需求;新加坡提供給半導體生產線的再生水水質要求達到TDS 100 mg·L-1、氨氮0.5 mg·L-1.而對于納濾技術較為適宜的再生水項目是將再生水用于含水層、河流以及水庫的水源補給.在美國佐治亞州的Gwinnette county,納濾膜用于替代現有的高pH石灰-臭氧/GAC工藝,日處理量為2640 m3,可有效去除二級出水的TOC和氮素,出水水質可滿足當地的用水需求.
2)電鍍廢水
電鍍工廠往往產生大量廢液,通常采取的處理方法有酸化、化學無害化、沉降和分離污泥等,但都存在處理步驟復雜,處理后產水中含鹽量仍較高的問題,不能滿足回用的需求.目前膜分離法處理電鍍污水以MF+RO的雙膜法組合工藝為主,其中RO對離子具有很高的截留率(>96%),但同時由于雙膜系統存在的膜污染以及對進水水質要求高等問題,整個膜系統的水回收率至多只能達到50%~65%,而如果在RO系統的基礎上加入NF處理來進一步濃縮電鍍廢水,則可將系統的水回收率提高到90%.德國Salzgitter Flachstahl鋼鐵廠采用UF+NF的雙膜組合工藝處理電鍍鋅清洗廢水,回收其中酸性漂洗水中的硫酸(H2SO4)和金屬Zn2+并回用于生產工序,通過資源回收實現了顯著的經濟效益,通過該工藝僅用時13個月就收回了投資成本.
3)紡織印染廢水
我國是紡織大國,受各種因素的影響,我國紡織印染業呈現高能耗、高耗水、高污染的“三高”特點.據統計,2013年我國紡織行業的廢水排放量為21.5億噸,排在重點行業廢水排放量的第三位.紡織印染廢水中含有大量的高色度、生物毒性的染料類物質和重金屬,傳統處理工藝難以去除廢水中的色度物質,通常采用漂洗水稀釋后排入城市污水處理廠管網.國務院新近發布的《水污染防治行動計劃》(簡稱“水十條”)中明確提出鼓勵和推進紡織印染行業的工業水循環利用、抓好工業節水工作,而如何有效去除紡織印染廢水中殘留的大量有色物質和鹽分,提高水資源的利用效率,實現紡織廢水的再生回用,成為了今后紡織行業調整和發展的重點之一.紡織印染行業中大量使用的染料物質分子量通常分布在700~1000 Da范圍內,非常適于納濾膜技術處理.
目前,納濾膜已經在紡織廢水的深度處理與回用中取得了一些應用,例如,通過廢水的再生回用和有價鹽分的回收,可以實現一定的經濟效益,并在3年內收回工程的投資成本.Erkan Sahinkaya將活性污泥法與納濾膜聯用,納濾膜在生化處理的基礎上進一步去除水中的COD和色度物質以及鹽度,可將出水水質提高到可回用的標準.李昆等采用MBR-NF組合工藝處理紡織廢水厭氧池出水,通過將濃水回流至MBR池的方法可將系統水回收率提高至90%以上,而整個系統對紡織廢水中污染物具有穩定高效的去除效果,其中納濾出水TOC低于4 mg·L-1,濁度、色度去除率分別高達99.64%和96.41%.Gozálvez-Zafrilla等比較了陶氏化學的NF90、NF200和NF270 3種膜對棉線廠廢水的處理效果,發現NF90膜對COD的去除率高達99%,同時鹽的截留率也比較高(75%~95%),作者認為UF-NF雙膜組合工藝能取得穩定優異的處理效果.Barredo-Damas等也發現UF與NF/RO組合不僅能夠高效去除紡織廢水的COD和電導率,而且顯著降低膜通量的衰減速率.此外,混凝/絮凝與納濾膜聯用、砂濾/微濾與納濾膜聯用均被證明可在滿足出水水質要求的同時有效降低膜污染狀況的發生.還有研究考慮建立一個基于納濾的綜合處理系統用于紡織行業的污水回用,一方面將染料浴廢水濾后濃水中的有價成分進行系統的分離和回收,另一方面在傳統的污水處理工藝后加入納濾處理工藝以提供高質量的再生水,回用于生產過程.有研究人員提出將化學法、生物法和膜工藝相結合的系統用于實現紡織行業的零排放,但距離實際應用還有較大距離.
4)垃圾滲瀝液
垃圾滲瀝液是垃圾填埋后發生的一系列復雜的水動力學和物理化學過程所產生的廢液,它的組分特征和產生速度與填埋場的天氣、垃圾的種類、填埋場的運行時長都密切相關.一般每1000 g垃圾滲瀝液中含有2~15 g的固體物質,其組分中鹽類約有1.3~12.3 g(單價鹽占很大比例)、氮素0.3~2 g(氨氮占97%)以及少量的重金屬(0.005~0.004 g).目前已有多種壓力驅動膜用于垃圾滲瀝液的處理,僅在德國就有超過70座基于膜技術的垃圾滲瀝液處理廠在運行.因其對幾乎所有污染物都有很高的截留率,RO膜在垃圾滲濾液處理方面得到了廣泛的使用,而NF的應用較少.納濾膜在德國有少量的工程應用,在法國、芬蘭和瑞典有一些中試和實驗室規模的研究,處理的對象主要是一些低濃度的垃圾滲瀝液.
在我國,NF在垃圾滲瀝液處理工程中的應用常見于二級生化出水的深度處理,而采用RO-NF雙膜聯用,使用NF對RO過濾濃水脫鹽的應用較少.將納濾膜用于垃圾滲瀝液處理需注意的問題主要有:①為減輕納濾膜污染,使其在運行過程中保持較高的通量水平,需要對納濾的進水進行預處理,通常可采用微濾、超濾等方法去除原水中的大分子和懸浮物等雜質;②若將NF作為污水處理的比較后一步處理工藝,則需要在整體工藝設計時與其他工藝組合,比如水中氨氮類物質可使用生化法去除、NF過濾產生的濃水可采用活性炭吸附或者高級氧化的方法;此外,NF產水如需回用,產水中的單價鹽含量也需要根據實際的水質要求考慮進一步脫除;③當進水中氨氮濃度較高時宜先采取氨吹脫、A/O式MBR進行硝化反硝化等方式去除水中高濃度氨氮,再進入NF系統以保證出水水質;④若采用NF-RO雙膜組合工藝,可使用NF處理RO過濾的濃水,提高整個系統的水回收率,減少濃水處理量,同時可作為夏季降雨量大時的應急污水處理單元.
5)食品、飲料和乳制品廢水
納濾膜在食品、飲料行業得到了成功的應用,主要用于過程的濃縮、脫鹽以及環境相關的水處理,比如:乳清蛋白的濃縮和脫鹽,葡萄糖漿的純化以及對工藝清洗液、離子交換樹脂再生液的回收.小分子物質和單價鹽可以部分透過納濾膜,而較大分子物質則會被截留,如糖類等.在飲料行業,分裝運輸前的果汁需要先濃縮,減少運輸的體積和成本,使用時再將損失的水分補足.傳統方法是采用多級真空蒸發(multi stage vacuum evaporation,MSVE)的方法對果汁進行濃縮,但會導致果汁風味的流失、果汁顏色變化以及由于熱效應所導致口感變化,加熱會導致果汁顏色和氣味的變化.膜技術的采用可以突破傳統熱處理方法存在的限制和不足,反滲透和納濾技術被認為是比較有希望的替代技術.由于反滲透需要較高的操作壓力,導致其對果汁的濃縮倍數低于傳統的蒸發濃縮過程,同時高過濾壓力也會對果汁組分造成損失,此外,反滲透的投資和運行成本也較高.相比較而言,納濾是一種廉價而高效的濃縮方法,當鹽分損失不影響產品品質時,納濾可完全替代反滲透膜用于產品的濃縮.同時,納濾膜產水可滿足部分使用需求或者排放,濃縮液經過進一步脫水變成粘稠狀液體分裝運輸.在食用油、乳制品和制糖等其他行業,納濾膜也有著廣泛的應用前景.
6)油田采出水
油田采出水約占油田采出液總量的60%~90%,這就意味著在很多情況下采出水的總量要比實際開采出的油量高出許多倍.通常采出水的約65%被回注入油井中,以保持油層壓力,30%通過注入深井打入含水層的方式處理,剩下未注入油井中的采出水需要經過適當的處理后排入地表水.在美國,將微濾、超濾、納濾膜、反滲透等膜技術用于油田產出水的處理與回用已相當成熟,并逐步應用于工業生產中.Subrata Mondal等比較了NF270、NF90和BW30 3種膜處理不同水質的煤層產出水的處理效果,結果表明BW30和NF90膜的產水水質可滿足于農作物灌溉和牲畜飲水水質需求,同時在相同的原水水質和水回收率下,NF90膜的操作壓力(70 psi)要顯著小于BW30膜(150 psi),體現了納濾膜在經濟效益上的優勢;NF270具有比較大的產水通量,同時膜通量衰減速率比較低.中國海洋大學的潘振江等采用UF+NF雙膜法組合工藝進行了處理油田采出水的現場試驗研究,結果發現經過UF預處理對原水中油的去除效果良好,產水油質量濃度 < 0.06 mg·L-1,滿足NF進水水質要求;NF對原水硬度的去除率>97.38%,TDS去除率>98.12%,COD和SS去除率高達88%.UF+NF雙膜系統能在較長的運行周期內保持穩定的產水通量,產水水質指標滿足油田注汽鍋爐進水水質要求.
7)制藥廢水
制藥企業在氨基酸、抗生素及維生素類發酵液生產中普遍采用離子交換工藝對發酵液進行吸附、脫色處理,離子交換樹脂在使用一段時間后達到吸附飽和需要用堿液再生,經過再生處理后的廢堿液中含有大量雜質,主要成分為3%~5%的NaOH以及一些色素和小分子有機物.現有廢堿液處理工藝一般采用廢酸廢堿中和稀釋后生化處理的方法,加大了生化處理的負擔同時也浪費了可再利用的資源.而采用納濾工藝處理,可以得到透光90%左右、堿濃度3%~4%的溶液,可回用到生產過程.選擇合適的前處理工藝是保證納濾膜穩定高效運行的關鍵.王健行等對納濾膜在制藥廢水深度處理與回用中的適用性做了實驗室小試膜材料篩選、操作參數優化以及中試試驗研究,結果表明運用MBR-NF雙膜法系統處理制藥廢水二級生化出水可以實現對水中殘留抗生素的高效截留(>95%),通過將NF濃水回流至MBR工藝段可以實現高的水回收率(92%),同時系統出水TOC均值穩定在5.5 mg·L-1.河北中潤制藥有限公司于2010年投運了一套處理量1600 m3的UF-NF雙膜法工藝,用于廢堿液的回用.項目投產以來產水水質水量穩定,完全滿足回用需求,各項指標均達到設計要求.
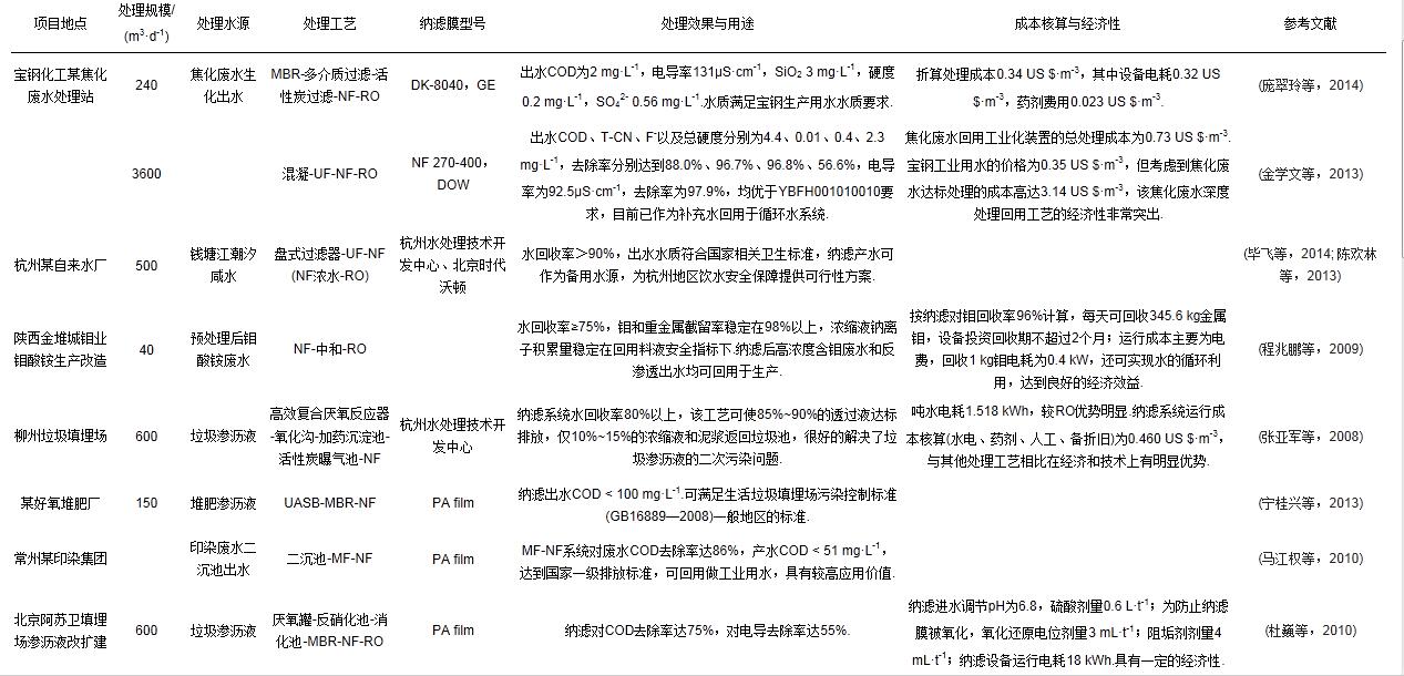
表 2 納濾膜在水處理與水回用中的工程應用



五,納濾膜在應用中存在的主要問題
5.1 膜污染
膜污染是膜分離技術應用過程中普遍面臨的問題之一,由于涉及到納米尺度的孔隙以及荷電效應帶來的相互作用關系的問題,納濾膜的膜污染問題較其他類型的膜更為復雜(Van der Bruggen et al.,2008).納濾膜的膜污染主要分為有機污染、無機污染、膠體顆粒物污染以及生物污染,對應的污染物主要包括有機溶質、無機溶質、膠體和生物固體類物質.在實際應用中的納濾膜污染現象往往是多種類型的膜污染同時發生、緊密相關,表 3中總結的是常見污染物的類型和它們通常出現在NF/RO膜系統中的位置.
表 3 卷式納濾膜的膜污染物類型及其在膜組件中易發生的位置

當料液端溶質組分的濃度過飽和后,易在膜面發生結垢和二氧化硅污染,這一現象通常發生在膜工藝的后段.金屬氧化物和膠體沉積發生在膜過濾早期滲透通量較高的階段.目前對于有機污染的形成機理尚不十分清楚,通常認為這一過程與具體的污染物種類和分子特性有很大的關系,而有機污染具體出現的位置也尚無法預測,既可能發生在膜組件的前段也可能發生在末段,具體成因和機理也有待進一步的研究.
快速生物污染與過濾初期顆粒物的沉積有關,而緩慢生物污染則會伴隨著過濾時間的延長逐漸出現在膜組件的各段.為減輕和消除膜污染,鑒別污染物的類型十分必要,通常在已知污染物類型的情況下,可以制定出相對應的膜污染控制策略.表 4總結了膜污染物類型和對應的控制策略.研究和實際應用的結果表明,根據處理原水水質選擇合理有效的預處理工藝(混凝、吸附、預氧化、預過濾等)、選擇合適的納濾膜種類(不易污染的材質/膜面改性、合適的膜面電荷、氯耐受性、孔隙率、清疏水性、表面粗糙度等)、合理的膜組件構型設計和操作方式以及優化的工藝設計、適宜高效的膜清洗周期和方式(水力沖洗、反沖洗、脈沖式反洗等),可有效防止和減輕膜污染,延長膜的使用壽命,提高產水效率(芮玉青等,2009; Schäfer et al.,2005; Zhang et al.,2015)).
表 4 膜污染物質與對應的控制策略

5.2 納濾濃水和清洗水的處理
濃水通常是膜分離過程中得到的無用副產物,需要經過一定的處理后排放.由于膜只起到了物理分離的作用,料液中無用的組分在濃水中不斷富集,而并沒有得到降解或者轉化.在膜運行過程中使用的阻垢劑、用于調節pH值的酸堿等以及料液中被截留的組分比較后都富集在濃水中,因而濃水往往具有很高的有機物和無機鹽含量.此外,膜清洗中用于去除有機、無機、生物污染的清洗水也需要處理,其中包含清洗劑,如:酸類(磷酸或檸檬酸)、堿類(NaOH)、絡合劑(EDTA、聚丙烯酸酯、六偏磷酸鈉).
濃水和清洗水處理通常采取的方法包括深度處理、填埋和焚燒以及直接或間接的排放于地表水/地下水等.在食品行業中,由于濃水中同樣存在有價組分,還可以考慮對濃水進行回用.但對于多數濃水無法回用的情況下,濃水的處理后排放十分重要.濃水深度處理主要有3種思路:①再濃縮;②通過適當的方法去除其中特定的組分;③濃水回流.種方式通常是將比較終殘留的污泥或者固體廢棄物進行回用、填埋(經過固定化/穩定化或類似的處理方法防止污染物滲出)或者焚燒.第2種方式是將產生的污水回用,或排放到天然水體,或者進入城市污水處理系統進一步處理.第3種方式通過將納濾濃水回流至前段的生化工藝段進一步處理,一方面提高了污水中難降解物質的去除率,同時也提高了整個處理系統的水回收率。
六,結語與展望
納濾膜作為一種介于超濾和反滲透之間的膜過濾技術,由于其具有對很好的單價多價鹽選擇性分離能力以及很高的低分子量有機物截留率等特點,使得納濾能夠在一些其他傳統分離技術較難滿足的領域實現經濟高效的分離目標.基于這些特點,納濾在飲用水處理和食品、化工、石油、制藥等行業的物料分離和廢水深度處理等方面得到了廣泛應用.但與此同時,納濾膜在工業應用中也受到了一些缺點和不足的限制,包括膜污染問題、濃水處理、不夠徹底的分離效果等.主要可從以下兩個方面入手解決:①針對應用中需要的分離效果或污染物去除要求,設計合理的工藝或選擇適宜的膜種類;②從長期運行的角度來說,需要加強過程控制,建立適合于傳質過程的傳質模型,再利用模型建立模擬手段去優化膜性能和處理效果.隨著研究人員對納濾膜傳質機理、新型膜材料的研發、膜組件設計構型的優化以及過濾過程的模擬控制研究的深入,新的發現和成果將會有力地推動納濾膜在更多的行業和領域應用中實現突破和進展.表 5中列舉的是納濾膜未來可能的一些研究、發展和應用的方向.
表 5 納濾膜技術未來在研究、發展和應用中可能的熱點和方向


污水處理設備聯系方式:
銷售熱線:010-8022-5898
手機號碼:186-1009-4262





